开云·kaiyun体育(中国)官方网站-Kaiyun登录入口

2024ABB杯基于深度学习的电机智能故障监测比赛精彩收官-kaiyun体育官方网页
关闭
2024ABB杯基于深度学习的电机智能故障监测比赛精彩收官
作者:小编 日期:2025-01-18 点击数: 

  北京2024年9月29日/美通社/ --2024年9月27日,由ABB与中国自动化学会联合主办的2024 ABB杯智能技术创新大赛圆满落下帷幕,颁奖仪式在中国国际工业博览会ABB展台现场举行。来自全国50余所院校的103支队伍、260位选手参加了基于深度学习的电机智能故障监测赛题的比赛,经过初赛和决赛的激烈角逐,六支参赛队伍脱颖而出,赢得前三甲,充分展示了新一代青年技术人才的创新思维、专业素养和实践能力。

2024ABB杯基于深度学习的电机智能故障监测比赛精彩收官(图1)

  2024 ABB杯智能技术创新大赛“基于深度学习的电机智能故障监测”赛题颁奖仪式

  基于深度学习的电机智能故障监测的赛题针对提高电机可靠性与工作效率,要求参赛者基于ABB提供电机应用数据,解决信号处理、特征提取、图像识别等问题,并基于故障机理以及机器学习和深度学习技术,建立电机转条断裂监测模型,并根据验证集数据给出结果。参赛团队在特征工程、深度学习算法应用和实际场景验证等方面表现出色,选手们通过探索不同的技术路径和算法,有助于推动工业故障诊断技术的发展。

2024ABB杯基于深度学习的电机智能故障监测比赛精彩收官(图2)

  参赛选手在2024 ABB杯智能技术创新大赛“基于深度学习的电机智能故障监测”决赛现场答辩

  来自西安交通大学的滕超、廉亚珂、朱启翔团队(指导老师:严如强)凭借其在三相电流融合方法上的创新和有效应用脱颖而出,展示了其在提升故诊断准确性和抗干扰能力方面的显著优势,获得评委高度评价,荣获一等奖;另有5支队伍荣获二、三等奖,24支队伍荣获优秀奖。

2024ABB杯基于深度学习的电机智能故障监测比赛精彩收官(图3)

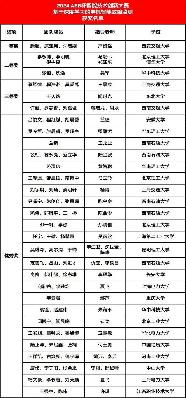
  2024 ABB杯智能技术创新大赛“基于深度学习的电机智能故障监测”赛题获奖名单

2024ABB杯基于深度学习的电机智能故障监测比赛精彩收官(图4)

  ABB运动控制事业部中国区负责人戚鲁平先生指出:当前,人工智能正在成为推动新型工业化的核心驱动力。ABB运动控制始终致力于推动AI技术在工业领域的发展和应用,连续两年在ABB杯智能技术创新大赛中,设立了聚焦于变频器和电机领域的AI应用挑战,旨在激励青年学子运用AI技术探索解决工业实际问题的能力。希望为他们提供一个理论与实践相结合的平台,助力社会培养AI+工业复合型人才,共同推动工业领域的高质量发展。

  Kaiyun(开云)体育官方网站

2024ABB杯基于深度学习的电机智能故障监测比赛精彩收官(图5)

  创新大赛不仅为参赛学生提供了展示创意和提升自我的开放平台,还为学生们锤炼思维、学以致用提供了多方位的支持。除了提供比赛相关的软件工具和培训资料,组委会还举办了多场线上直播、线下校园交流,邀请来自高校和企业的专家老师进行赛题解析、技术培训和互动答疑。获奖学生代表还受邀参观了ABB在沪工厂和中国国际工业博览会ABB展台,近距离了解最新技术趋势,积累创新实践经验,为将来投身科技变革和产业发展打好基础。

  ABB杯智能技术创新大赛由ABB与中国自动化学会联合主办,得到行业协会、业界专家以及瑞士驻华使领馆的大力支持,19年来累计参赛者超两万人。比赛致力于培养复合型创新人才和新工科应用型人才,沟通产学研用,携手各界推动行业数字化、智能化转型与高质量发展。

顶部