开云·kaiyun体育(中国)官方网站-Kaiyun登录入口

2024年中国电机行业上市公司全方位对比分析-kaiyun体育官方网页
关闭
2024年中国电机行业上市公司全方位对比分析
作者:小编 日期:2024-08-10 点击数: 

  中商情报网讯:随着电力电子技术、计算机技术和控制理论的发展,电机产品的使用范围不再局限于工业应用,而是逐渐向商业及家用设备等其他领域扩展。经过多年的发展,中国已形成一批规模较大的电机企业。

  原材料供应环节包括硅钢片、铜材、铝材、永磁材料等。零部件制造环节包括定子、转子、绕组、端盖、轴承等。

2024年中国电机行业上市公司全方位对比分析(图1)

2024年中国电机行业上市公司全方位对比分析(图2)

  总体来看,电机行业上市企业多分布于东部,特别是江浙沪地区。江苏省、浙江省等省份产业链分布十分完善,上游零部件供应企业与中游电机制造企业均有分布,特别是江苏省。

2024年中国电机行业上市公司全方位对比分析(图3)

  零部件供应环节,营收能力最强的是凯中精密,2023年实现营业收入30.24亿元,零部件供应实现营收27.1亿元,毛利率15.95%。电机制造环节,卧龙电驱实现了最高的营业收入,达到155.67亿元,电机制造贡献营收127.56亿元,毛利率21.65%。

2024年中国电机行业上市公司全方位对比分析(图4)

  中国电机行业,零部件供应环节中,企业多提供电机核心零部件,例如转向器,定子、转子及定转子的核心组成部分。电机制造环节,企业布局有多不同。例如,祥明智能、华阳智能等布局微特电机,佳电股份等电机产品应用于机械煤炭、石油化工、起重冶金等重要行业,方正电机产品多应用于新能源驱动领域,大洋电机、微光股份等产品布局家居电器。

2024年中国电机行业上市公司全方位对比分析(图5)

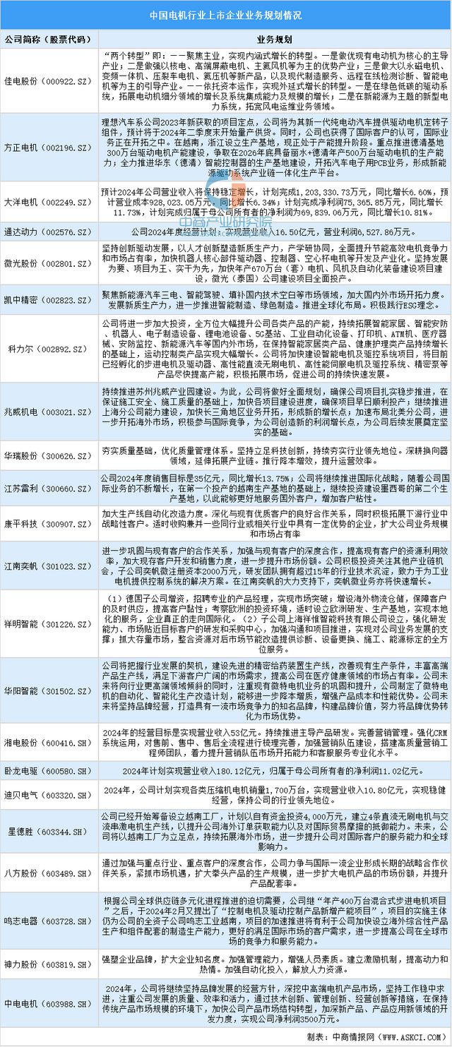
  从业务规划来看,不同企业根据各自优势做出了相应规划。大洋电机、通达动力等提出经营目标;科力尔、兆威机电、星德胜等企业计划提升产能,拓展市场;微光股份强调创新驱动。

2024年中国电机行业上市公司全方位对比分析(图6)

  更多资料请参考中商产业研究院发布的《中国电机行业市场前景及投资机会研究报告》,同时中商产业研究院还提供产业大数据、产业情报、行业研究报告、行业白皮书、行业地位证明、可行性研究报告、产业规划、产业链招商图谱、产业招商指引、产业链招商考察&推介会、“十五五”规划等咨询服务。

2024年中国电机行业上市公司全方位对比分析(图7)

  特别声明:以上内容(如有图片或视频亦包括在内)为自媒体平台“网易号”用户上传并发布,本平台仅提供信息存储服务。

  Kaiyun(开云)体育官方网站

  价格高到离谱!导游怒斥:你们要把游客吓退吗?连锁酒店1晚上千元,当地出手:最高罚500万元!旅游博主:一天就把价格打下来了

  “兄弟偷开心果被判无期喊冤20余载”进展:最高法驳回申诉,“狱中遇真凶”等理由不成立

  35岁马龙微笑宣布将与奥运赛场告别:退役还要再想想,我不适合当教练,会对运动员过严

  巴西空难:飞机约一分钟内骤降5000多米 巴西航空专家:结冰可能是坠机因素之一

  华为2024校招薪资曝光,月薪11K至36K,什么学历要求?了解一下吧

  “把门打开”还是“把门儿打开”?语文老师举例北京话教学,儿化音的正确用法来了!

顶部