开云·kaiyun体育(中国)官方网站-Kaiyun登录入口

2024年中国直流无刷电机行业分析直流无刷电机将更广泛地应用智能控制技术提升系统的自动化水平「图」-kaiyun体育官方网页
关闭
2024年中国直流无刷电机行业分析直流无刷电机将更广泛地应用智能控制技术提升系统的自动化水平「图」
作者:小编 日期:2025-09-03 点击数: 

  直流无刷电机是一种电机,利用电子控制器替代传统的机械刷子来实现电流的切换,从而驱动转子转动。与有刷电机相比,直流无刷电机具有更高的效率、更长的使用寿命和更低的维护需求。它广泛应用于电动工具、电动车辆、无人机等需要高效能和精确控制的场合。

2024年中国直流无刷电机行业分析直流无刷电机将更广泛地应用智能控制技术提升系统的自动化水平「图」(图1)

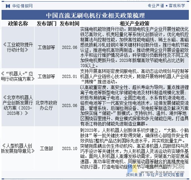
  中国直流无刷电机行业的发展政策背景主要受益于国家对新能源和智能制造的重视。政府出台了一系列支持政策,鼓励技术创新和产业升级。同时,随着环保法规的日益严格,推动了高能效电机的需求增长。地方政府也通过资金支持和税收优惠等措施,促进相关企业的研发与市场扩展,从而推动整个行业的快速发展。

2024年中国直流无刷电机行业分析直流无刷电机将更广泛地应用智能控制技术提升系统的自动化水平「图」(图2)

  相关报告:华经产业研究院发布的《2025-2031年中国直流无刷电机行业市场全景评估及投资战略咨询报告》

  Kaiyun体育官方网站 开云网站入口

  中国直流无刷电机行业的产业链结构由上游的关键原材料供应商,如电磁线、硅钢、绝缘材料以及特殊结钢等,中游的直流无刷电机制造商,以及下游的广泛应用领域组成,包括汽车电子、白色家电、风机、电动工具等。上游原材料的质量直接影响电机的性能,而下游应用领域的需求则驱动着电机技术的创新和市场的发展。

2024年中国直流无刷电机行业分析直流无刷电机将更广泛地应用智能控制技术提升系统的自动化水平「图」(图3)

  小家电行业市场规模的上涨直接推动了直流无刷电机行业的发展。随着消费者对智能化和高效能产品的需求增加,直流无刷电机因其高效、低噪音和长寿命的特点,成为小家电如吸尘器、风扇和电动牙刷等产品的首选驱动解决方案。这种趋势不仅提升了直流无刷电机的市场需求,也促进了相关技术的创新和生产能力的提升,推动整个产业链的增长。预计2024年全球小家电行业市场规模约为1840亿美元。

2024年中国直流无刷电机行业分析直流无刷电机将更广泛地应用智能控制技术提升系统的自动化水平「图」(图4)

  Kaiyun体育官方网站 开云网站入口

  全球直流无刷电机行业市场规模近年来持续增长,主要受益于自动化、智能化和电动化趋势的推动。随着电动车、消费电子和工业设备对高效、可靠电机的需求增加,市场预计将继续扩大。预计未来几年内,行业将实现显著的复合年增长率。2023年全球直流无刷电机行业市场规模约为210亿美元。

2024年中国直流无刷电机行业分析直流无刷电机将更广泛地应用智能控制技术提升系统的自动化水平「图」(图5)

  全球直流无刷电机行业市场的区域分布呈现出明显的差异。北美和欧洲是成熟市场,主要应用于高端消费电子和工业自动化设备,技术创新和高效能电机的需求较强。亚太地区,尤其是中国,是增长最快的市场,受益于快速发展的制造业和电动汽车产业,成为全球直流无刷电机的主要生产和消费基地。

2024年中国直流无刷电机行业分析直流无刷电机将更广泛地应用智能控制技术提升系统的自动化水平「图」(图6)

  中国直流无刷电机行业市场规模近年来快速增长,主要受到新能源、电动交通和智能家电等领域需求增加的推动。随着技术的进步和生产能力的提升,直流无刷电机在电动车、家用电器和工业设备等多个应用场景中得到广泛应用。中国直流无刷电机行业市场规模从2015年年的155亿元上涨至2023年的678亿元。2015-2023年中国直流无刷电机行业年复合增长率为17.818%。

2024年中国直流无刷电机行业分析直流无刷电机将更广泛地应用智能控制技术提升系统的自动化水平「图」(图7)

  全球从事直流无刷电机制造的主要国家和地区主要包括美国、日本、德国、瑞士等,美国 AMETEK、日本美蓓亚、日本 Nidec 等外资厂商成立较早,积淀成熟技术,因此产品竞争优势明显,形成一定程度垄断。鼎智科技等优质内资厂商积极布局直流无刷电机市场,并且逐步实现自主设计并生产直流无刷电机,快速崛起。

2024年中国直流无刷电机行业分析直流无刷电机将更广泛地应用智能控制技术提升系统的自动化水平「图」(图8)

  鼎智科技是一家专注于微特电机领域的高新技术企业,其直流无刷电机业务是公司产品线的重要组成部分。公司提供的直流无刷电机产品具有高效率、高可靠性和长寿命的特点,广泛应用于医疗、自动化、半导体、新能源汽车等多个领域。鼎智科技的直流无刷电机技术实现了国际一流水平,公司不断推进产品自制率提升、模组化供应、柔性定制生产,从而推动高端微电机自主替代且开拓高比例海外客户,维持50%+毛利率且产品价值量逐年提升。2023年公司营业收入为2.7亿元。

2024年中国直流无刷电机行业分析直流无刷电机将更广泛地应用智能控制技术提升系统的自动化水平「图」(图9)

  中国直流无刷电机行业将迎来智能化控制技术的广泛应用,提升系统的自动化和实时监控能力。同时,行业将注重高效能与节能设计,以满足严格的能效标准,推动集成化和小型化发展,以适应空间有限的小型设备需求。此外,无线技术的应用将提高灵活性,环保法规的强化则促使制造商采用可持续材料和绿色生产工艺,推动行业向环保方向发展。随着电动交通、智能家电和工业自动化等领域的快速发展,直流无刷电机的应用范围将不断扩大,促进整体行业的增长与创新。

2024年中国直流无刷电机行业分析直流无刷电机将更广泛地应用智能控制技术提升系统的自动化水平「图」(图10)

  华经产业研究院对中国直流无刷电机行业发展现状、市场供需情况等进行了详细分析,对行业上下游产业链、企业竞争格局等进行了深入剖析,最大限度地降低企业投资风险与经营成本,提高企业竞争力;并运用多种数据分析技术,对行业发展趋势进行预测,以便企业能及时抢占市场先机;更多详细内容,请关注华经产业研究院出版的《2025-2031年中国直流无刷电机行业市场全景评估及投资战略咨询报告》。

  华经情报网隶属于华经产业研究院,专注大中华区产业经济情报及研究,目前主要提供的产品和服务包括传统及新兴行业研究、商业计划书、可行性研究、市场调研、专题报告、定制报告、工业园区大数据、产业链地图等。涵盖文化体育、物流旅游、健康养老、生物医药、能源化工、装备制造、汽车电子、农林牧渔等领域,还深入研究智慧城市、智慧生活、智慧制造、新能源、新材料、新消费、新金融、人工智能、“互联网+”等新兴领域。

  特别声明:以上内容(如有图片或视频亦包括在内)为自媒体平台“网易号”用户上传并发布,本平台仅提供信息存储服务。

  湖南一男子3年前踩钉子未就医,只用自来水洗伤口喷药,如今面临截肢风险!当事人讲述

  一顿饭吃掉560000!相当于一奔驰E300L豪华版,此人到底多有钱啊

  报0.51元的没中标,报4.95元的入围了!数字化医用耗材“云胶片”集采开标释放新信号

  等了十年,石宇奇终于说出这句线月训练曝光:参加力量技术训练5v5对抗 提升攻防速度强度

  《编码物候》展览开幕 北京时代美术馆以科学艺术解读数字与生物交织的宇宙节律

  BYONE BAX16三屏笔记本亮相:16寸主屏+双10.5寸副屏,672美元起

顶部